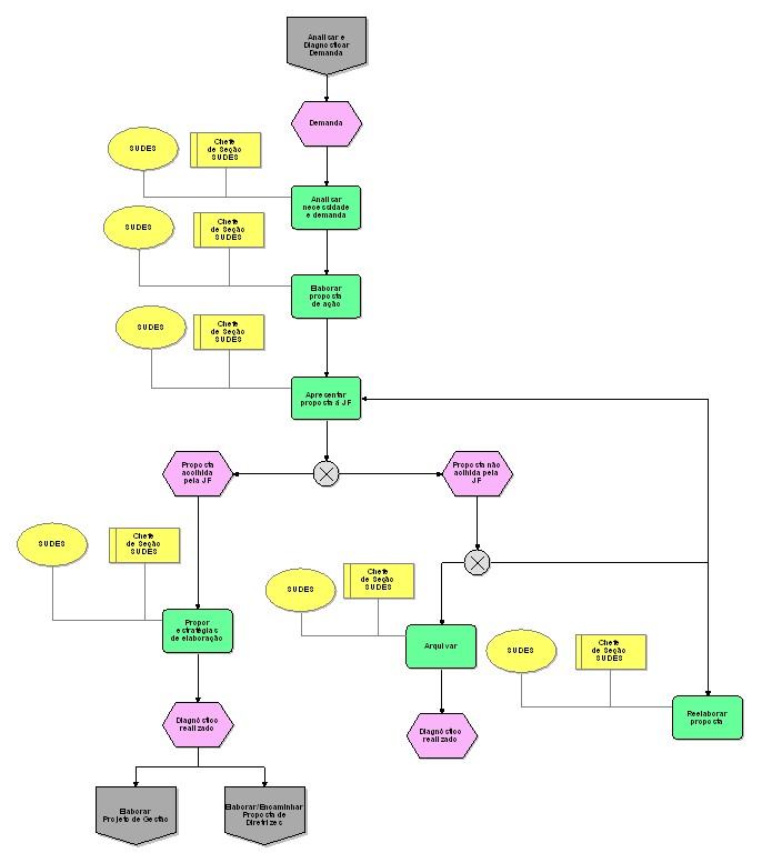
Analisar e Diagnosticar Demanda

Nível Tipo de modelo Grupo Modelo pai Zoom
3 Processo detalhado CADEIA DE VALOR 03.Diagnosticar_ desenvolver soluções 25 50 75 100
Nome do objeto:  Proposta não aolhida pela JF
Tipo de objeto:  Evento Nome do objeto:  Reelaborar proposta
Tipo de objeto:  Atividade
Tempo de processamento:  8
Duração total:  8 Nome do objeto:  Chefe de Seção SUDES
Tipo de objeto:  Cargo Nome do objeto:  Chefe de Seção SUDES
Tipo de objeto:  Cargo Nome do objeto:  Propor estratégias de elaboração
Tipo de objeto:  Atividade Nome do objeto:  Chefe de Seção SUDES
Tipo de objeto:  Cargo Nome do objeto:  Elaborar/Encaminhar Proposta de Diretrizes
Tipo de objeto:  Interface de processos Nome do objeto:  SUDES
Tipo de objeto:  Organização Nome do objeto:  SUDES
Tipo de objeto:  Organização Nome do objeto:  Proposta acolhida pela JF
Tipo de objeto:  Evento Nome do objeto:  Diagnóstico realizado
Tipo de objeto:  Evento Nome do objeto:  Demanda
Tipo de objeto:  Evento
Descrição:  informações do ambiente interno e externo Nome do objeto:  Diagnóstico realizado
Tipo de objeto:  Evento Nome do objeto:  Lógica OU Exclusivo
Tipo de objeto:  Regra OU exclusivo Nome do objeto:  Analisar necessidade e demanda
Tipo de objeto:  Atividade
Tempo de processamento:  24
Duração total:  24 Nome do objeto:  Apresentar proposta à JF
Tipo de objeto:  Atividade
Tempo de processamento:  2
Duração total:  2 Nome do objeto:  Lógica OU Exclusivo
Tipo de objeto:  Regra OU exclusivo Nome do objeto:  SUDES
Tipo de objeto:  Organização Nome do objeto:  Elaborar Projeto de Gestão
Tipo de objeto:  Interface de processos Nome do objeto:  Arquivar
Tipo de objeto:  Atividade
Tempo de processamento:  0,05
Duração total:  0,05 Nome do objeto:  Chefe de Seção SUDES
Tipo de objeto:  Cargo Nome do objeto:  SUDES
Tipo de objeto:  Organização Nome do objeto:  Chefe de Seção SUDES
Tipo de objeto:  Cargo Nome do objeto:  SUDES
Tipo de objeto:  Organização Nome do objeto:  SUDES
Tipo de objeto:  Organização Nome do objeto:  Analisar e Diagnosticar Demanda
Tipo de objeto:  Interface de processos Nome do objeto:  Chefe de Seção SUDES
Tipo de objeto:  Cargo Nome do objeto:  Elaborar proposta de ação
Tipo de objeto:  Atividade
Tempo de processamento:  24
Duração total:  24