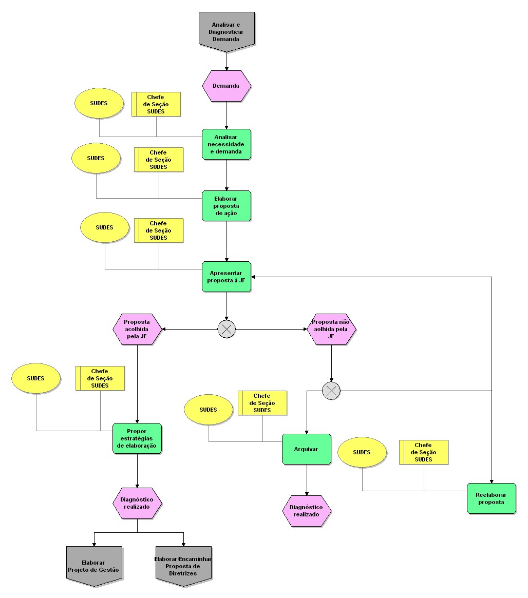
Analisar e Diagnosticar Demanda
Nível
Tipo de modelo
Grupo
Modelo pai
Zoom
3
Processo detalhado
CADEIA DE VALOR
03.Diagnosticar_ desenvolver soluções
25
50
75
100