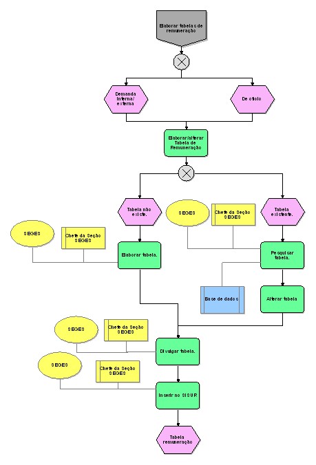
Elaborar Tabelas de Remuneração
Nível
Tipo de modelo
Grupo
Modelo pai
Zoom
3
Processo detalhado
CADEIA DE VALOR
09. Gerir Administrativo do CJF
25
50
75
100