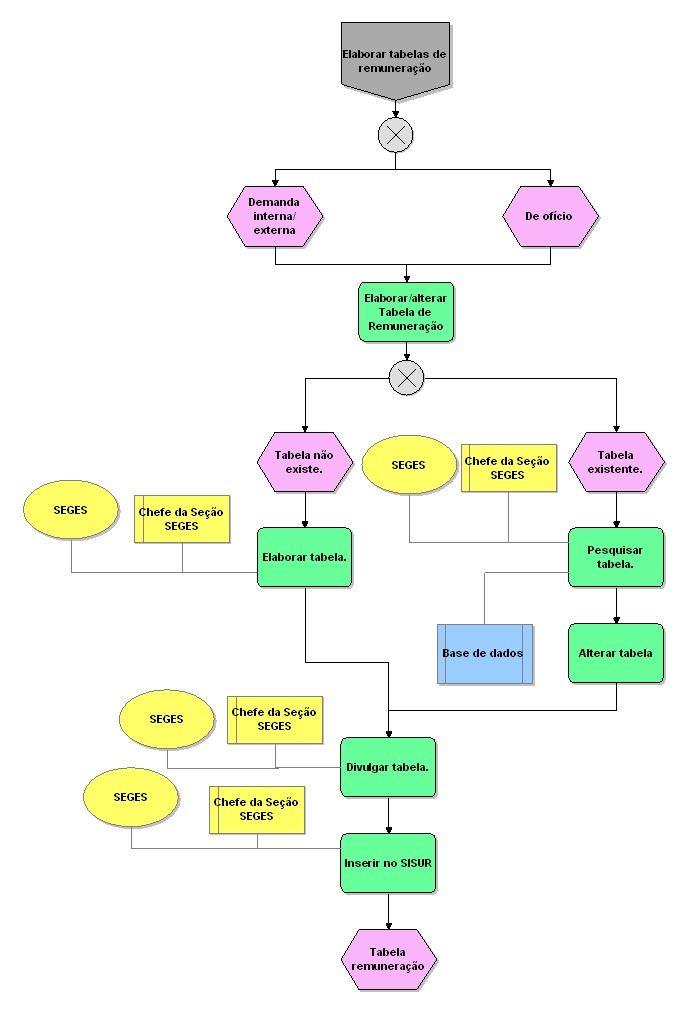
Elaborar Tabelas de Remuneração

Nível Tipo de modelo Grupo Modelo pai Zoom
3 Processo detalhado CADEIA DE VALOR 09. Gerir Administrativo do CJF 25 50 75 100
Nome do objeto:  SEGES
Tipo de objeto:  Organização Nome do objeto:  Elaborar tabela.
Tipo de objeto:  Atividade Nome do objeto:  Tabela remuneração
Tipo de objeto:  Evento Nome do objeto:  Inserir no SISUR
Tipo de objeto:  Atividade
Autor da informação:  I Nome do objeto:  De ofício
Tipo de objeto:  Evento Nome do objeto:  Chefe da Seção SEGES
Tipo de objeto:  Cargo Nome do objeto:  Alterar tabela
Tipo de objeto:  Atividade Nome do objeto:  Lógica OU Exclusivo
Tipo de objeto:  Regra OU exclusivo Nome do objeto:  Elaborar tabelas de remuneração
Tipo de objeto:  Interface de processos Nome do objeto:  SEGES
Tipo de objeto:  Organização Nome do objeto:  Tabela existente.
Tipo de objeto:  Evento Nome do objeto:  Base de dados
Tipo de objeto:  Sistema de TI Nome do objeto:  Pesquisar tabela.
Tipo de objeto:  Atividade Nome do objeto:  Chefe da Seção SEGES
Tipo de objeto:  Cargo Nome do objeto:  Demanda interna/ externa
Tipo de objeto:  Evento Nome do objeto:  Tabela não existe.
Tipo de objeto:  Evento Nome do objeto:  Divulgar tabela.
Tipo de objeto:  Atividade Nome do objeto:  SEGES
Tipo de objeto:  Organização Nome do objeto:  Lógica OU Exclusivo
Tipo de objeto:  Regra OU exclusivo Nome do objeto:  Chefe da Seção SEGES
Tipo de objeto:  Cargo Nome do objeto:  Elaborar/alterar Tabela de Remuneração
Tipo de objeto:  Atividade Nome do objeto:  Chefe da Seção SEGES
Tipo de objeto:  Cargo Nome do objeto:  SEGES
Tipo de objeto:  Organização