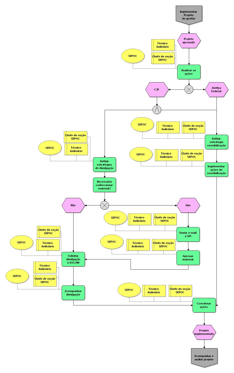
Implementar projeto de gestão

Nível Tipo de modelo Grupo Modelo pai Zoom
3 Processo detalhado CADEIA DE VALOR 05. Coordenar implantação _ orientar 25 50 75 100
Nome do objeto:  Chefe de seção SEPOC
Tipo de objeto:  Cargo Nome do objeto:  Coordenar ações
Tipo de objeto:  Atividade
Tempo de processamento:  16
Duração total:  16 Nome do objeto:  Solicitar divulgação à ASCOM
Tipo de objeto:  Atividade
Tempo de processamento:  0,5
Duração total:  0,5 Nome do objeto:  Definir estratégia sensibilização
Tipo de objeto:  Atividade
Tempo de processamento:  2
Duração total:  2 Nome do objeto:  Projeto implementado
Tipo de objeto:  Evento Nome do objeto:  Não
Tipo de objeto:  Evento Nome do objeto:  SEPOC
Tipo de objeto:  Organização Nome do objeto:  Chefe de seção SEPOC
Tipo de objeto:  Cargo Nome do objeto:  Sim
Tipo de objeto:  Evento Nome do objeto:  SEPOC
Tipo de objeto:  Organização Nome do objeto:  Lógica OU Exclusivo
Tipo de objeto:  Regra OU exclusivo Nome do objeto:  Técnico Judiciário
Tipo de objeto:  Cargo Nome do objeto:  Necessário confeccionar material?
Tipo de objeto:  Atividade Nome do objeto:  SEPOC
Tipo de objeto:  Organização Nome do objeto:  Chefe de seção SEPOC
Tipo de objeto:  Cargo Nome do objeto:  CJF
Tipo de objeto:  Evento Nome do objeto:  SEPOC
Tipo de objeto:  Organização Nome do objeto:  Chefe de seção SEPOC
Tipo de objeto:  Cargo Nome do objeto:  Implementar ações de sensibilização
Tipo de objeto:  Atividade
Tempo de processamento:  80
Duração total:  80 Nome do objeto:  SEPOC
Tipo de objeto:  Organização Nome do objeto:  SEPOC
Tipo de objeto:  Organização Nome do objeto:  Chefe de seção SEPOC
Tipo de objeto:  Cargo Nome do objeto:  Justiça Federal
Tipo de objeto:  Evento Nome do objeto:  Técnico Judiciário
Tipo de objeto:  Cargo Nome do objeto:  Técnico Judiciário
Tipo de objeto:  Cargo Nome do objeto:  Chefe de seção SEPOC
Tipo de objeto:  Cargo Nome do objeto:  Chefe de seção SEPOC
Tipo de objeto:  Cargo Nome do objeto:  Técnico Judiciário
Tipo de objeto:  Cargo Nome do objeto:  Implementar Projeto de gestão
Tipo de objeto:  Interface de processos Nome do objeto:  Chefe de seção SEPOC
Tipo de objeto:  Cargo Nome do objeto:  Lógica E
Tipo de objeto:  Regra E Nome do objeto:  SEPOC
Tipo de objeto:  Organização Nome do objeto:  Técnico Judiciário
Tipo de objeto:  Cargo Nome do objeto:  Técnico Judiciário
Tipo de objeto:  Cargo Nome do objeto:  Técnico Judiciário
Tipo de objeto:  Cargo Nome do objeto:  Acompanhar divulgação
Tipo de objeto:  Atividade Nome do objeto:  Técnico Judiciário
Tipo de objeto:  Cargo Nome do objeto:  Enviar e-mail à SPI
Tipo de objeto:  Atividade
Descrição:  solicitando arte final
Tempo de processamento:  0,33
Duração total:  0,33 Nome do objeto:  Técnico Judiciário
Tipo de objeto:  Cargo Nome do objeto:  SEPOC
Tipo de objeto:  Organização Nome do objeto:  Aprovar material
Tipo de objeto:  Atividade
Tempo de processamento:  1
Duração total:  1 Nome do objeto:  Projeto aprovado
Tipo de objeto:  Evento Nome do objeto:  Definir estratégias de divulgação
Tipo de objeto:  Atividade
Tempo de processamento:  2
Duração total:  2 Nome do objeto:  Acompanhar e avaliar projeto
Tipo de objeto:  Interface de processos Nome do objeto:  Analisar as ações
Tipo de objeto:  Atividade
Tempo de processamento:  1
Duração total:  1 Nome do objeto:  Lógica OU Exclusivo
Tipo de objeto:  Regra OU exclusivo Nome do objeto:  SEPOC
Tipo de objeto:  Organização Nome do objeto:  Chefe de seção SEPOC
Tipo de objeto:  Cargo