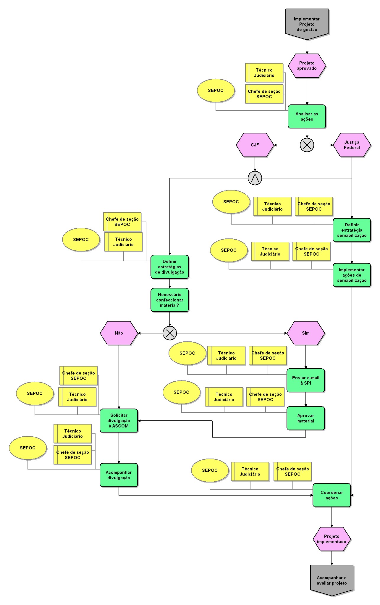
Implementar projeto de gestão
Nível
Tipo de modelo
Grupo
Modelo pai
Zoom
3
Processo detalhado
CADEIA DE VALOR
05. Coordenar implantação _ orientar
25
50
75
100