Reavaliar definições estratégicas e definir estratégias

Nível Tipo de modelo Grupo Modelo pai Zoom
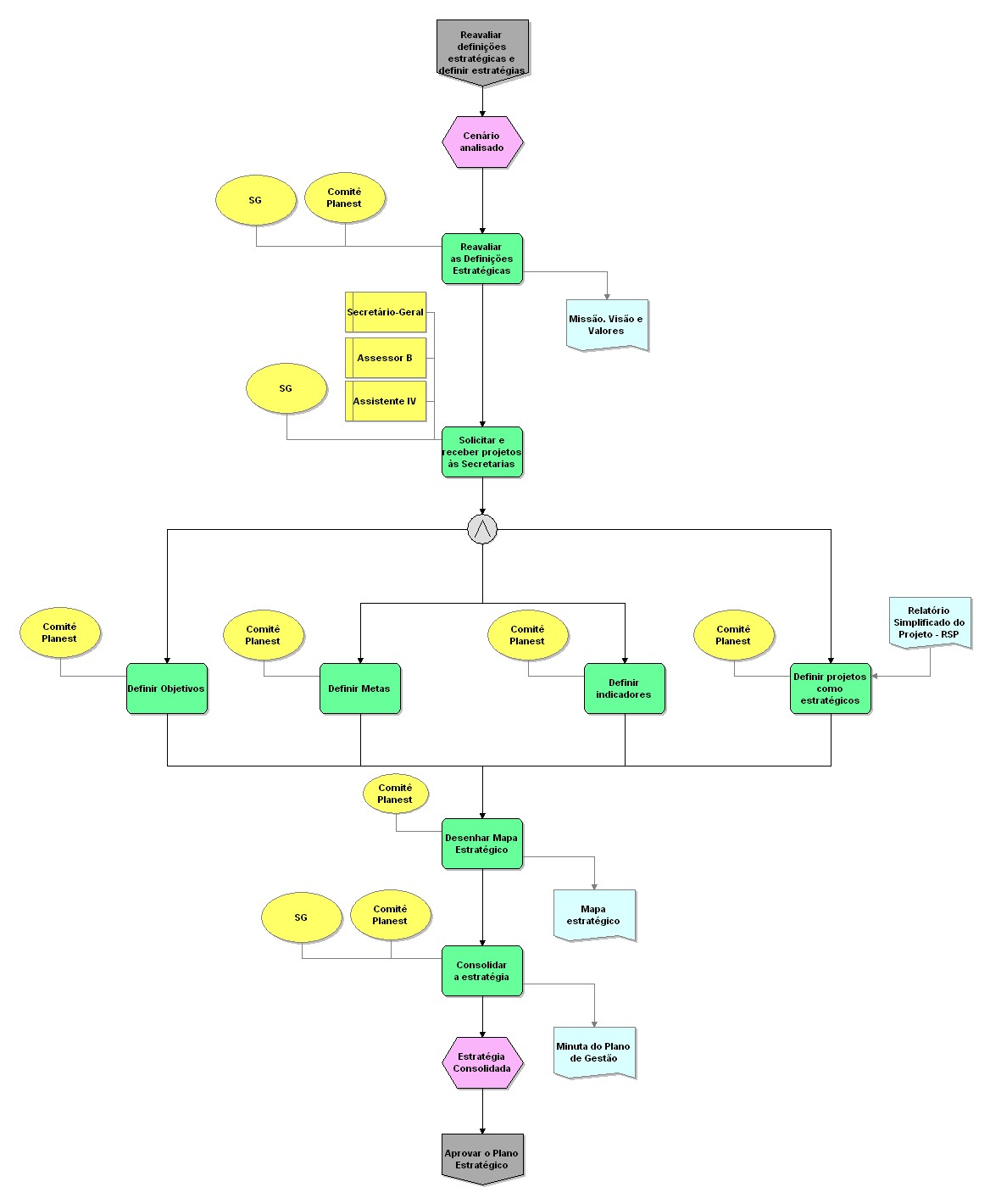
3 Processo detalhado CADEIA DE VALOR 01. Planejar a estratégia do CJF 25 50 75 100
Nome do objeto:  Minuta do Plano de Gestão
Tipo de objeto:  Documento Nome do objeto:  Reavaliar as Definições Estratégicas
Tipo de objeto:  Atividade
Tempo de processamento:  6
Duração total:  6 Nome do objeto:  Comitê Planest
Tipo de objeto:  Organização Nome do objeto:  Comitê Planest
Tipo de objeto:  Organização Nome do objeto:  Comitê Planest
Tipo de objeto:  Organização Nome do objeto:  Lógica E
Tipo de objeto:  Regra E Nome do objeto:  SG
Tipo de objeto:  Organização
Descrição:  SG - Secretaria Geral Nome do objeto:  Desenhar Mapa Estratégico
Tipo de objeto:  Atividade
Tempo de processamento:  2
Duração total:  2 Nome do objeto:  Comitê Planest
Tipo de objeto:  Organização Nome do objeto:  Solicitar e receber projetos às Secretarias
Tipo de objeto:  Atividade
Tempo de espera:  40
Tempo de processamento:  6
Duração total:  46 Nome do objeto:  Mapa estratégico
Tipo de objeto:  Documento Nome do objeto:  Assistente IV
Tipo de objeto:  Cargo Nome do objeto:  Comitê Planest
Tipo de objeto:  Organização Nome do objeto:  SG
Tipo de objeto:  Organização
Descrição:  SG - Secretaria Geral Nome do objeto:  Secretário-Geral
Tipo de objeto:  Cargo
Descrição:  tecnico Nome do objeto:  Assessor B
Tipo de objeto:  Cargo Nome do objeto:  Missão. Visão e Valores
Tipo de objeto:  Documento Nome do objeto:  Definir indicadores
Tipo de objeto:  Atividade
Tempo de processamento:  9
Duração total:  9 Nome do objeto:  Reavaliar definições estratégicas e definir estratégias
Tipo de objeto:  Interface de processos Nome do objeto:  Consolidar a estratégia
Tipo de objeto:  Atividade
Descrição:  Consolidação da Missão. Visão . Valores. Ações. Metas. Objetivo. Indicadores. projetos e Mapa Estratégico
Tempo de processamento:  3
Duração total:  3 Nome do objeto:  Comitê Planest
Tipo de objeto:  Organização Nome do objeto:  Estratégia Consolidada
Tipo de objeto:  Evento Nome do objeto:  Definir Metas
Tipo de objeto:  Atividade
Tempo de processamento:  9
Duração total:  9 Nome do objeto:  Definir Objetivos
Tipo de objeto:  Atividade
Tempo de processamento:  9
Duração total:  9 Nome do objeto:  Aprovar o Plano Estratégico
Tipo de objeto:  Interface de processos
Descrição:  Metas. objetivos. indicadores etc. Nome do objeto:  Definir projetos como estratégicos
Tipo de objeto:  Atividade
Tempo de orientação:  6
Tempo de processamento:  3
Duração total:  9 Nome do objeto:  Cenário analisado
Tipo de objeto:  Evento Nome do objeto:  SG
Tipo de objeto:  Organização
Descrição:  SG - Secretaria Geral Nome do objeto:  Relatório Simplificado do Projeto - RSP
Tipo de objeto:  Documento Nome do objeto:  Comitê Planest
Tipo de objeto:  Organização