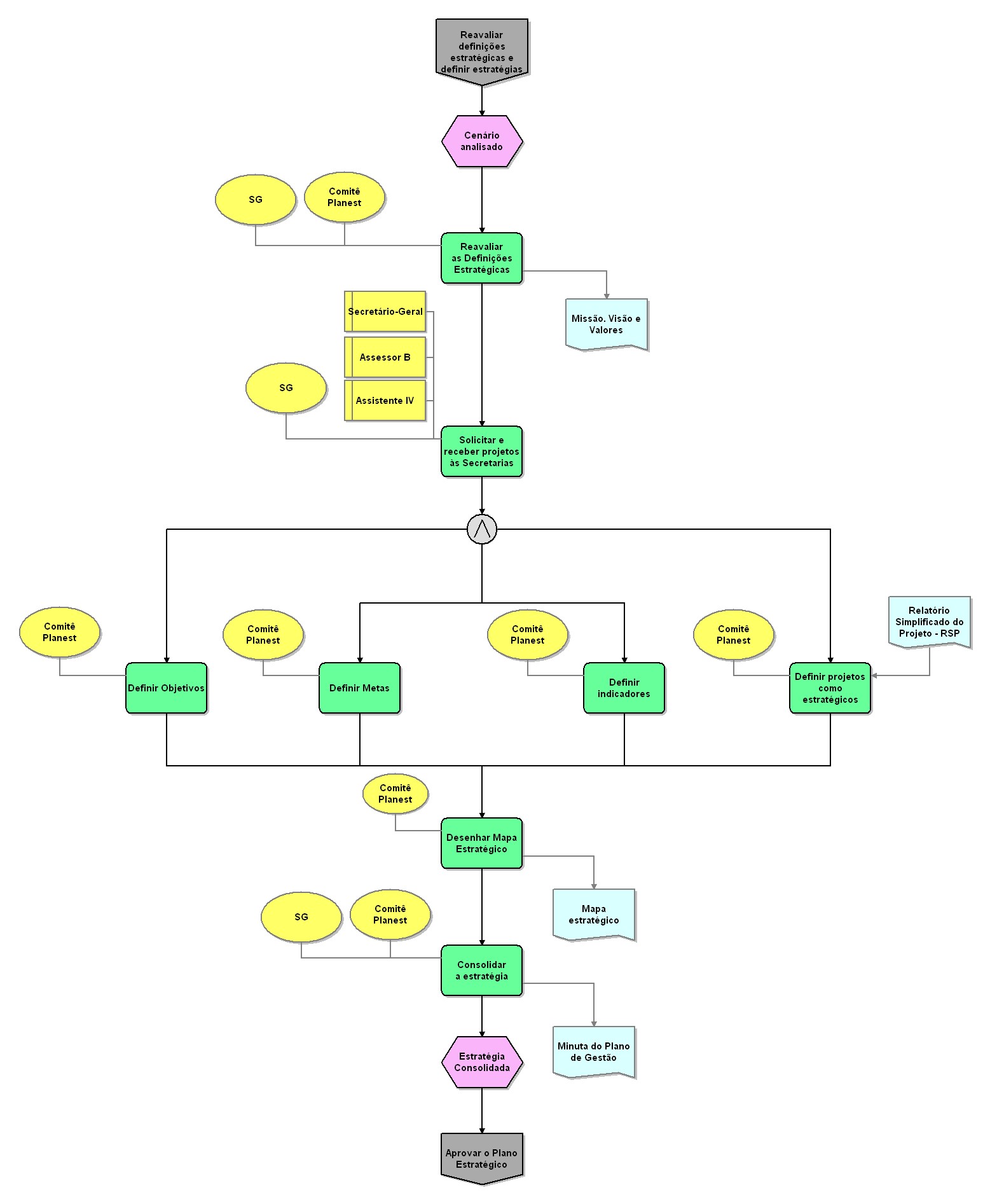
Reavaliar definições estratégicas e definir estratégias
Nível
Tipo de modelo
Grupo
Modelo pai
Zoom
3
Processo detalhado
CADEIA DE VALOR
01. Planejar a estratégia do CJF
25
50
75
100