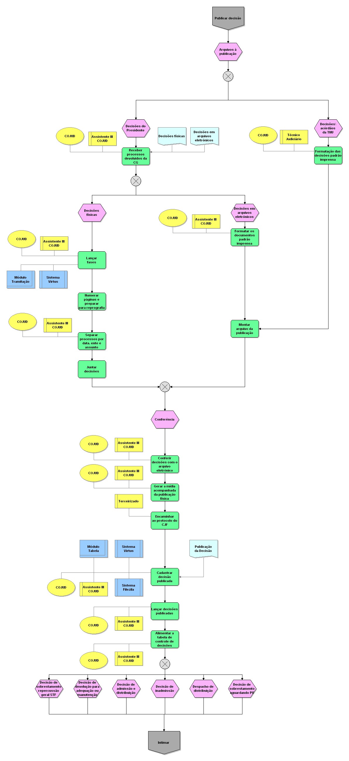
Publicar decisão
Nível
Tipo de modelo
Grupo
Modelo pai
Zoom
3
Processo detalhado
CADEIA DE VALOR
08. Prestar atividade jurisdicional na uniformização da jurisprudência JEFs
25
50
75
100