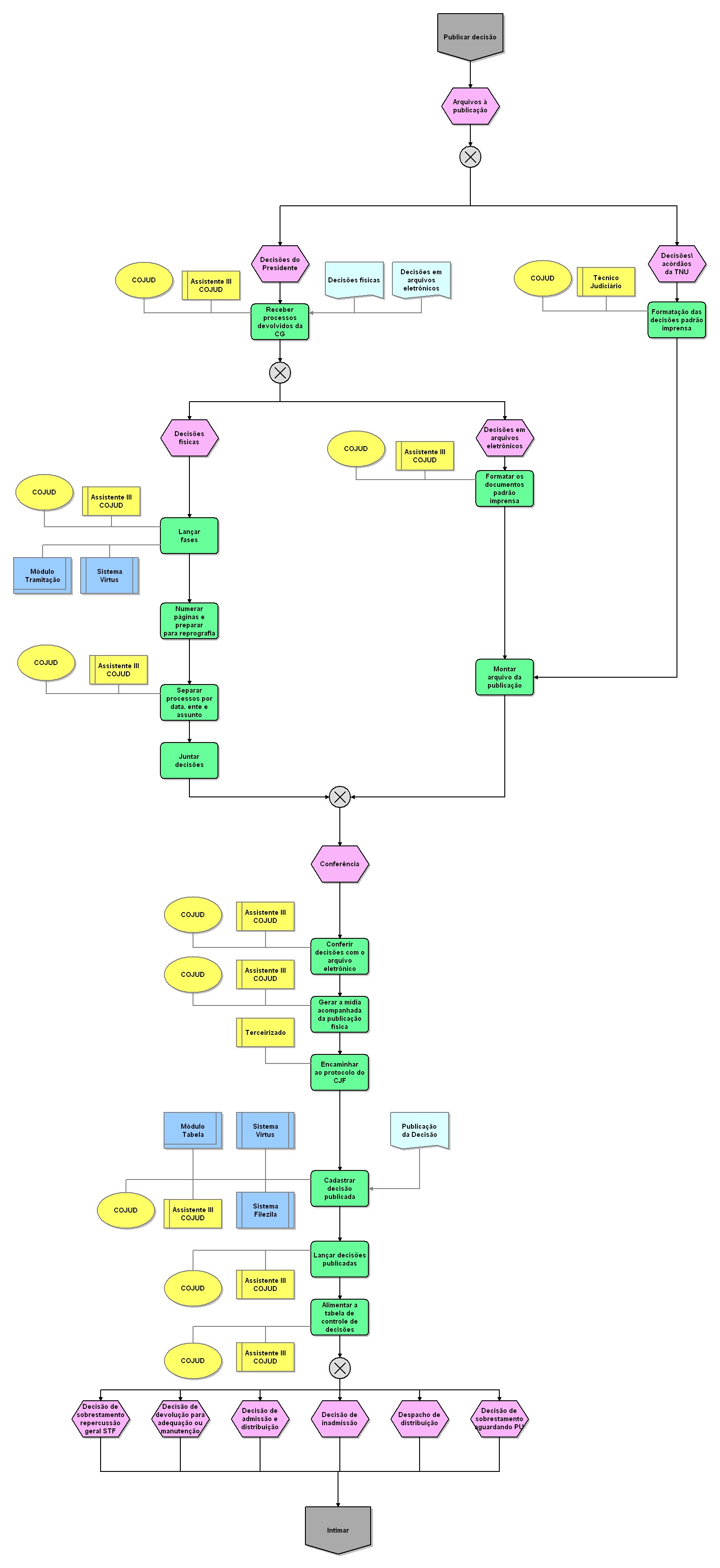
Publicar decisão

Nível Tipo de modelo Grupo Modelo pai Zoom
3 Processo detalhado CADEIA DE VALOR 08. Prestar atividade jurisdicional na uniformização da jurisprudência JEFs 25 50 75 100
Nome do objeto:  Assistente III COJUD
Tipo de objeto:  Cargo Nome do objeto:  Decisão de sobrestamento aguardando PU
Tipo de objeto:  Evento Nome do objeto:  Assistente III COJUD
Tipo de objeto:  Cargo Nome do objeto:  Decisões em arquivos eletrônicos
Tipo de objeto:  Evento Nome do objeto:  Assistente III COJUD
Tipo de objeto:  Cargo Nome do objeto:  COJUD
Tipo de objeto:  Organização Nome do objeto:  COJUD
Tipo de objeto:  Organização Nome do objeto:  Conferência
Tipo de objeto:  Evento Nome do objeto:  Formatação das decisões padrão imprensa
Tipo de objeto:  Atividade Nome do objeto:  Formatar os documentos padrão imprensa
Tipo de objeto:  Atividade Nome do objeto:  COJUD
Tipo de objeto:  Organização Nome do objeto:  Módulo Tabela
Tipo de objeto:  Módulo de TI Nome do objeto:  Separar processos por data. ente e assunto
Tipo de objeto:  Atividade Nome do objeto:  Módulo Tramitação
Tipo de objeto:  Módulo de TI Nome do objeto:  Arquivos à publicação
Tipo de objeto:  Evento Nome do objeto:  Receber processos devolvidos da CG
Tipo de objeto:  Atividade
Descrição:  Processos destinados à distribuição. sobrestamento e com decisão de mérito Nome do objeto:  Decisões\ acórdãos da TNU
Tipo de objeto:  Evento
Descrição:  Referem-se às decisões monocráticas e acórdãos Nome do objeto:  Lógica OU Exclusivo
Tipo de objeto:  Regra OU exclusivo Nome do objeto:  Decisão de inadmissão
Tipo de objeto:  Evento Nome do objeto:  Decisão de admissão e distribuição
Tipo de objeto:  Evento Nome do objeto:  Lançar fases
Tipo de objeto:  Atividade
Descrição:  Decisão-despacho Presidente da TNU e autos devolvidos na Secretaria da TNU Nome do objeto:  Lógica OU Exclusivo
Tipo de objeto:  Regra OU exclusivo Nome do objeto:  Lógica OU Exclusivo
Tipo de objeto:  Regra OU exclusivo Nome do objeto:  Assistente III COJUD
Tipo de objeto:  Cargo Nome do objeto:  Lógica OU Exclusivo
Tipo de objeto:  Regra OU exclusivo Nome do objeto:  Cadastrar decisão publicada
Tipo de objeto:  Atividade Nome do objeto:  Decisão de sobrestamento repercussão geral STF
Tipo de objeto:  Evento Nome do objeto:  Decisões em arquivos eletrônicos
Tipo de objeto:  Documento Nome do objeto:  Gerar a mídia acompanhada da publicação física
Tipo de objeto:  Atividade Nome do objeto:  COJUD
Tipo de objeto:  Organização Nome do objeto:  Lançar decisões publicadas
Tipo de objeto:  Atividade Nome do objeto:  COJUD
Tipo de objeto:  Organização Nome do objeto:  Montar arquivo da publicação
Tipo de objeto:  Atividade Nome do objeto:  Juntar decisões
Tipo de objeto:  Atividade Nome do objeto:  COJUD
Tipo de objeto:  Organização Nome do objeto:  Numerar páginas e preparar para reprografia
Tipo de objeto:  Atividade Nome do objeto:  COJUD
Tipo de objeto:  Organização Nome do objeto:  Sistema Filezila
Tipo de objeto:  Sistema de TI Nome do objeto:  Assistente III COJUD
Tipo de objeto:  Cargo Nome do objeto:  Sistema Virtus
Tipo de objeto:  Sistema de TI Nome do objeto:  Decisões físicas
Tipo de objeto:  Evento Nome do objeto:  Publicar decisão
Tipo de objeto:  Interface de processos Nome do objeto:  Sistema Virtus
Tipo de objeto:  Sistema de TI Nome do objeto:  Assistente III COJUD
Tipo de objeto:  Cargo Nome do objeto:  Publicação da Decisão
Tipo de objeto:  Documento
Descrição:  Publicação no Diário da Justiça. Nome do objeto:  Encaminhar ao protocolo do CJF
Tipo de objeto:  Atividade Nome do objeto:  Assistente III COJUD
Tipo de objeto:  Cargo Nome do objeto:  Terceirizado
Tipo de objeto:  Cargo Nome do objeto:  Alimentar a tabela de controle de decisões
Tipo de objeto:  Atividade
Descrição:  Conferência de todas as etapas da publicação Nome do objeto:  Assistente III COJUD
Tipo de objeto:  Cargo Nome do objeto:  Decisão de devolução para adequação ou manutenção
Tipo de objeto:  Evento Nome do objeto:  Conferir decisões com o arquivo eletrônico
Tipo de objeto:  Atividade Nome do objeto:  Decisões físicas
Tipo de objeto:  Documento Nome do objeto:  COJUD
Tipo de objeto:  Organização Nome do objeto:  Intimar
Tipo de objeto:  Interface de processos Nome do objeto:  Decisões do Presidente
Tipo de objeto:  Evento Nome do objeto:  Técnico Judiciário
Tipo de objeto:  Cargo Nome do objeto:  Despacho de distribuição
Tipo de objeto:  Evento Nome do objeto:  Assistente III COJUD
Tipo de objeto:  Cargo Nome do objeto:  COJUD
Tipo de objeto:  Organização Nome do objeto:  COJUD
Tipo de objeto:  Organização