Administrar Rubricas
Nível
Tipo de modelo
Grupo
Modelo pai
Zoom
3
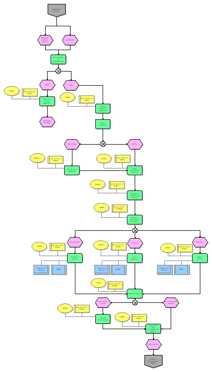
Processo detalhado
CADEIA DE VALOR
04. Normatizar_ uniformizar
25
50
75
100