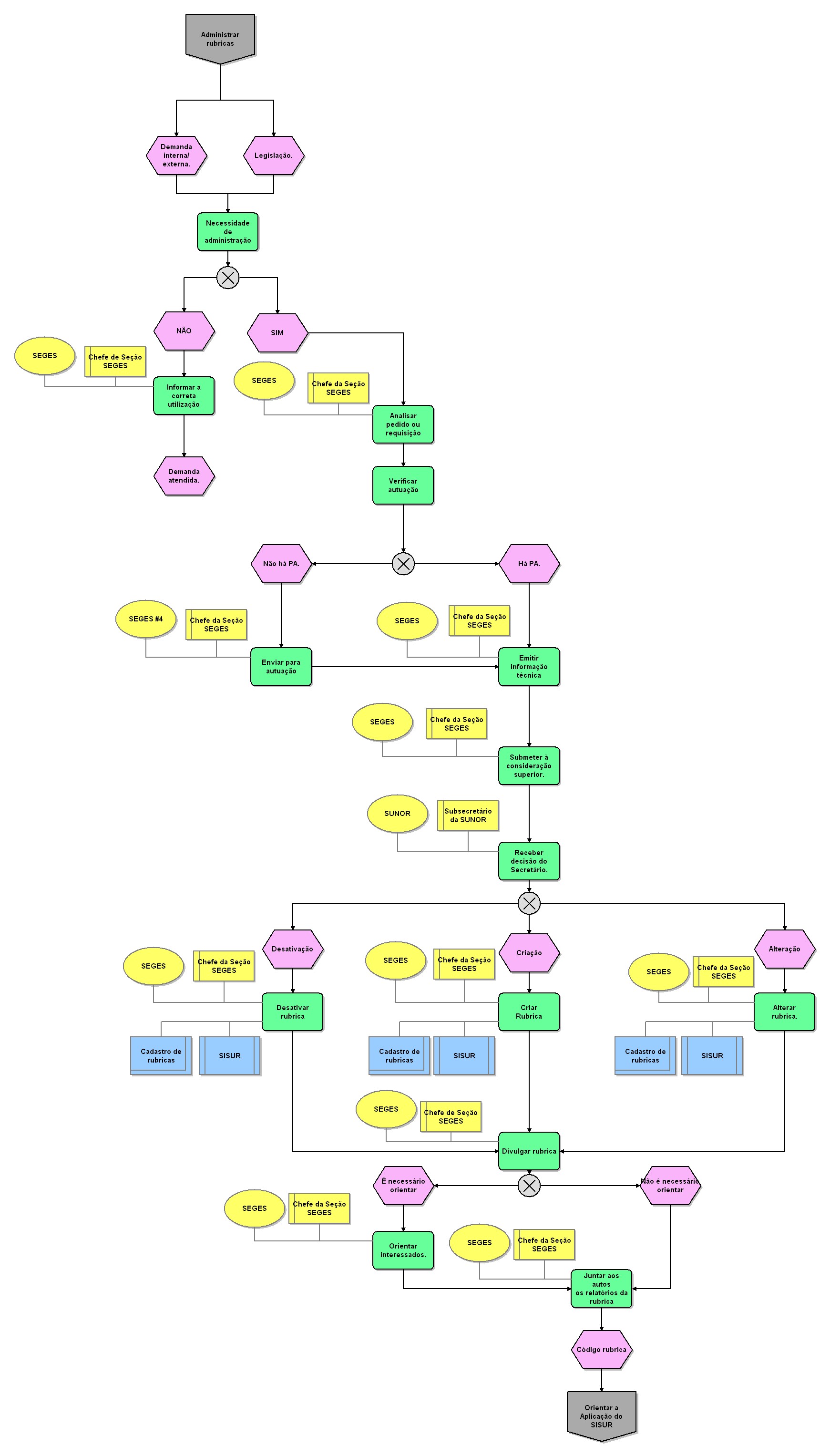
Administrar Rubricas

Nível Tipo de modelo Grupo Modelo pai Zoom
3 Processo detalhado CADEIA DE VALOR 04. Normatizar_ uniformizar 25 50 75 100
Nome do objeto:  SEGES #4
Tipo de objeto:  Organização Nome do objeto:  SEGES
Tipo de objeto:  Organização Nome do objeto:  Cadastro de rubricas
Tipo de objeto:  Módulo de TI Nome do objeto:  Chefe da Seção SEGES
Tipo de objeto:  Cargo Nome do objeto:  SEGES
Tipo de objeto:  Organização Nome do objeto:  SEGES
Tipo de objeto:  Organização Nome do objeto:  Juntar aos autos os relatórios da rubrica
Tipo de objeto:  Atividade Nome do objeto:  Verificar autuação
Tipo de objeto:  Atividade Nome do objeto:  Demanda interna/ externa.
Tipo de objeto:  Evento Nome do objeto:  Criar Rubrica
Tipo de objeto:  Atividade
Tempo de processamento:  1
Duração total:  1 Nome do objeto:  Chefe da Seção SEGES
Tipo de objeto:  Cargo Nome do objeto:  É necessário orientar
Tipo de objeto:  Evento Nome do objeto:  SEGES
Tipo de objeto:  Organização Nome do objeto:  Alteração
Tipo de objeto:  Evento Nome do objeto:  Cadastro de rubricas
Tipo de objeto:  Módulo de TI Nome do objeto:  SEGES
Tipo de objeto:  Organização Nome do objeto:  Subsecretário da SUNOR
Tipo de objeto:  Cargo Nome do objeto:  Lógica OU Exclusivo
Tipo de objeto:  Regra OU exclusivo Nome do objeto:  SEGES
Tipo de objeto:  Organização Nome do objeto:  Divulgar rubrica
Tipo de objeto:  Atividade Nome do objeto:  NÃO
Tipo de objeto:  Evento Nome do objeto:  Desativação
Tipo de objeto:  Evento Nome do objeto:  Criação
Tipo de objeto:  Evento Nome do objeto:  SISUR
Tipo de objeto:  Sistema de TI Nome do objeto:  Lógica OU Exclusivo
Tipo de objeto:  Regra OU exclusivo Nome do objeto:  Chefe da Seção SEGES
Tipo de objeto:  Cargo Nome do objeto:  Informar a correta utilização
Tipo de objeto:  Atividade
Tempo de processamento:  24
Duração total:  24 Nome do objeto:  SISUR
Tipo de objeto:  Sistema de TI Nome do objeto:  Necessidade de administração
Tipo de objeto:  Atividade
Descrição:  Criar. desativar e alterar rubrica
Tempo de processamento:  0,25
Duração total:  0,25 Nome do objeto:  Lógica OU Exclusivo
Tipo de objeto:  Regra OU exclusivo Nome do objeto:  Não há PA.
Tipo de objeto:  Evento Nome do objeto:  Administrar rubricas
Tipo de objeto:  Interface de processos Nome do objeto:  Demanda atendida.
Tipo de objeto:  Evento Nome do objeto:  Legislação.
Tipo de objeto:  Evento Nome do objeto:  Orientar a Aplicação do SISUR
Tipo de objeto:  Interface de processos Nome do objeto:  Desativar rubrica
Tipo de objeto:  Atividade
Tempo de processamento:  1
Duração total:  1 Nome do objeto:  Orientar interessados.
Tipo de objeto:  Atividade Nome do objeto:  Enviar para autuação
Tipo de objeto:  Atividade
Tempo de processamento:  0,25
Duração total:  0,25 Nome do objeto:  SEGES
Tipo de objeto:  Organização Nome do objeto:  Código rubrica
Tipo de objeto:  Evento Nome do objeto:  Chefe da Seção SEGES
Tipo de objeto:  Cargo Nome do objeto:  Chefe de Seção SEGES
Tipo de objeto:  Cargo Nome do objeto:  Submeter à consideração superior.
Tipo de objeto:  Atividade
Descrição:  Do procedimento sugerido
Tempo de processamento:  0,25
Duração total:  0,25 Nome do objeto:  SEGES
Tipo de objeto:  Organização Nome do objeto:  Chefe da Seção SEGES
Tipo de objeto:  Cargo Nome do objeto:  SIM
Tipo de objeto:  Evento Nome do objeto:  Lógica OU Exclusivo
Tipo de objeto:  Regra OU exclusivo Nome do objeto:  Chefe da Seção SEGES
Tipo de objeto:  Cargo Nome do objeto:  Chefe da Seção SEGES
Tipo de objeto:  Cargo Nome do objeto:  Há PA.
Tipo de objeto:  Evento Nome do objeto:  Não é necessário orientar
Tipo de objeto:  Evento Nome do objeto:  Cadastro de rubricas
Tipo de objeto:  Módulo de TI Nome do objeto:  SUNOR
Tipo de objeto:  Organização Nome do objeto:  Receber decisão do Secretário.
Tipo de objeto:  Atividade
Tempo de processamento:  1
Duração total:  1 Nome do objeto:  Chefe da Seção SEGES
Tipo de objeto:  Cargo Nome do objeto:  SISUR
Tipo de objeto:  Sistema de TI Nome do objeto:  Chefe de Seção SEGES
Tipo de objeto:  Cargo Nome do objeto:  Chefe da Seção SEGES
Tipo de objeto:  Cargo Nome do objeto:  Alterar rubrica.
Tipo de objeto:  Atividade
Tempo de processamento:  1
Duração total:  1 Nome do objeto:  SEGES
Tipo de objeto:  Organização Nome do objeto:  Analisar pedido ou requisição
Tipo de objeto:  Atividade
Descrição:  Legal. contábil. operacional. judicial. contratual
Tempo de processamento:  11
Duração total:  11 Nome do objeto:  Emitir informação técnica
Tipo de objeto:  Atividade
Tempo de processamento:  11
Duração total:  11 Nome do objeto:  SEGES
Tipo de objeto:  Organização